Základní informace
Realizace rozpočtu (RISRE) je samostatným modulem Rozpočtového informačního systému (RIS), který je součástí Integrovaného informačního systému Státní pokladny (IISSP) a do produktivního provozu byl uveden v lednu 2013. Rozpočtový informační systém – Realizace rozpočtu je tvořen dvěma moduly:
- Rozpočtový informační systém – Rozpočtová opatření (RISRE – ROP),
- Rozpočtový informační systém – Platební styk (RISRE – PS).
RISRE – Rozpočtová opatření (RISRE - ROP)
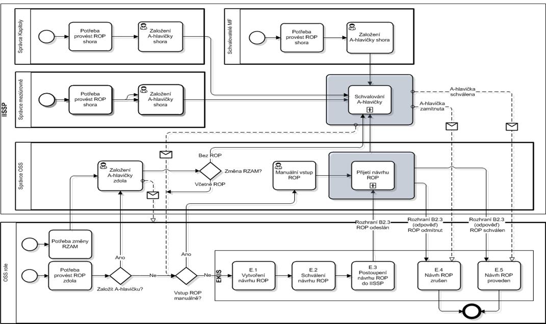
Základní klíčové procesy RISRE – ROP
- Zajištění „vybilancovanosti“ státního rozpočtu
- Úpravy schváleného rozpočtu prostřednictvím rozpočtových opatření (ROP)
- Umožnění společného zpracování více dokladů ROP jako jeden celek (workflow, zanesení do chronologické evidence ve stejném okamžiku, společný reporting)
- Zajištění chronologické evidence rozpočtových opatření
- Správa a schvalování pohybů v oblasti regulace zaměstnanosti
- Uzavírání rozpočtu a skutečnosti jednotlivých OSS na měsíční bázi
- Sběr dat pro hodnocení plnění státního rozpočtu
V rámci realizace rozpočtu je nutné posuzovat a realizovat požadavky na úpravy schváleného rozpočtu jednotlivých organizačních složek státu. Tyto úpravy jsou zajištěny tzv. rozpočtovými opatřeními, které jsou realizovány v souladu se zákonem č. 218/2000 Sb. o rozpočtových pravidlech a o změně některých souvisejících zákonů. Modul RISRE – ROP je primárním systémem, ve kterém jsou prováděny změny rozpočtů organizačních složek státu prostřednictvím rozpočtových opatření (ROP) a jejich postupné schvalování na všech organizačních úrovních (OSS, Meziúroveň, Kapitola, Odvětvové odbory MF, MF – odbor 11). Systém RISRE – ROP umožňuje zpracovávat více dokladů ROP společně v rámci tzv. A-hlavičky, sledovat průběh zpracování a schvalování dokladů ROP (schvalovací workflow) a využít společného reportingu. Všechna realizovaná rozpočtová opatření jsou v systému RISRE – ROP chronologicky evidována.
Systém RISRE – ROP také zajišťuje sběr dat pro hodnocení plnění státního rozpočtu včetně dat o rozpočtovém provizoriu.
Schéma – Procesy v RISRE – ROP - realizace rozpočtových opatření a změn regulace zaměstnanosti
RISRE – Platební styk (RISRE - PS)
Základní klíčové procesy RISRE – PS:
- Rezervace rozpočtu – aktivní kontrola disponibility (Ex-ante)
- Ověření platebních příkazů – kontrola před provedením platby (Ex-ante)
- Zpracování bankovních výpisů – poskytnutí dostatku informací o stavu a vývoji státního rozpočtu v míře a podrobnosti nezbytné pro včasnou reakci na jeho další vývoj
- Přeúčtování skutečnosti – zabezpečení validních dat na úrovni dimenzí rozpočtové klasifikace
- Snížení rizika neoprávněného nakládání s prostředky – podepisování transakčních dat pomocí certifikátů
- Zavedení dohledatelnosti a auditovatelnosti dat a operací nad procesy (Ex-post)
- Datová a procesní integrace na ostatní vybrané části Rozpočtového informačního systému
Modul RISRE – PS slouží ke kontrole disponibility rozpočtu před realizací plateb, a to ve dvou rovinách. Organizační složka státu v RISRE – PS nejprve provede rezervaci prostředků ve výši svých plánovaných výdajů v detailu dimenzí rozpočtové klasifikace. Požadavek na rezervaci prostředků je zkontrolován na disponibilní rozpočet a v případě dostatku zdrojů je rezervace ze strany RISRE – PS potvrzena. Organizační složka státu zrealizuje výdaj a zašle platební příkaz do České národní banky. Tento platební příkaz je následně ověřen v RISRE – PS oproti existenci rezervace a dostatku prostředků na ni. Podle výsledku RISRE – PS platbu schválí nebo zamítne a tuto informaci předává do ČNB. Teprve po schválení ze strany RISRE – PS je platba z bankovního rozpočtového účtu realizována.
Součástí RISRE – PS je také sledování vývoje příjmů a výdajů státního rozpočtu jednotlivých OSS. ČNB s denní periodicitou předává bankovní výpisy OSS s informacemi o provedených platbách do RISRE, kde následně dochází k zatřídění příjmů a výdajů na příslušné dimenze rozpočtové klasifikace. V případě potřeby OSS provede změnu zatřídění rozpočtového příjmu, resp. výdaje na správnou rozpočtovou dimenzi prostřednictvím tzv. přeúčtování skutečnosti.
Schéma: Procesy v RISRE – PS

Právní předpisy
RIS - zákony
- Zákon č. 434/2024 Sb., o státním rozpočtu České republiky na rok 2025
- Zákon č. 218/2000 Sb., o rozpočtových pravidlech a o změně souvisejících zákonů (rozpočtová pravidla)
RIS - vyhlášky
- Vyhláška č. 412/2021 Sb., o rozpočtové skladbě
- Vyhláška č. 5/2014 Sb., o způsobu, termínech a rozsahu údajů předkládaných pro hodnocení plnění státního rozpočtu, rozpočtů státních fondů, rozpočtů územních samosprávných celků a rozpočtů dobrovolných svazků obcí
- Vyhláška č. 133/2013 Sb., o stanovení rozsahu a struktury údajů pro vypracování návrhu zákona o státním rozpočtu a návrhu střednědobého výhledu státního rozpočtu a lhůtách pro jejich předkládání
- Vyhláška č. 419/2001 Sb., o předkládání údajů pro vypracování návrhu státního závěrečného účtu

